+-
2026年柬埔寨旅游攻略:每年竟有超100万的国人前往!这座比缅甸还可怕的国家,将对我们免签......曾因梁朝伟爆火

一说起诈骗老窝,你第一反应是不是“缅甸”?这印象太深了。

但你知道吗?真相有时候藏得更深。

就在东南亚,柬埔寨这个小国马上要对咱们中国游客免签了。

每年竟有超100万的国人前往!这座比缅甸还可怕的国家,将对我们免签......曾因梁朝伟爆火

听起来像是旅游好事对吧?可实际情况,可能比大家印象中那个“危险之地”还让人揪心。

柬埔寨有啥?有阳光照在古老吴哥窟上的神秘感,有洞里萨湖上渔船划过的金光闪闪。这些漂亮风景,一直让它贴着“小众秘境”、“免签好去处”的标签,吸引了不少爱探险的游客。

但在这些美好背后,一种看不见的危险,像湿乎乎的雾气一样,悄悄渗进来了。它不是那种突然刮来的风暴,而是慢慢缠上你。

最近柬埔寨政府放出消息,打算在2026年6月到10月,对中国游客试试免签。这本来是方便旅游的好政策,但现在看,感觉挺复杂的。为啥呢?因为最近各国联手打击,缅甸北边那些搞电诈的,好像是消停点了。

每年竟有超100万的国人前往!这座比缅甸还可怕的国家,将对我们免签......曾因梁朝伟爆火

“缅北的黑暗接力棒”

可那三万五千多个搞诈骗的家伙,他们没消失啊!他们像水一样,哗啦啦流到柬埔寨,在这边建起了更牢固、下手更狠的“黑窝点”。

演员仝卓在网上的紧急求助,指的就是这个地方。去年11月,他表弟出门工作,结果彻底失联了。

家人急疯了到处找,想想那位单亲妈妈无助的呼喊,现在心里还堵得慌。

最后线索断在柬埔寨,人还是没找到,那片地方的水太深了。

每年竟有超100万的国人前往!这座比缅甸还可怕的国家,将对我们免签......曾因梁朝伟爆火

“比缅北更可怕”

有人说柬埔寨“比缅北还可怕”,这不是吓唬人,是真正逃出来的人用血泪说的话。

有人经历过缅北的“妙瓦底”,都觉得是地狱了,可提起柬埔寨的园区,现在想起来还后怕。

这里的折磨不光打你,还专挑你身上最脆弱的地方下手——电击专门对着太阳穴、后脖子来,有人被电得永久聋了,有人被吊在铁架子上打到骨头断掉。

每年竟有超100万的国人前往!这座比缅甸还可怕的国家,将对我们免签......曾因梁朝伟爆火

更要命的是“心理绞杀”——诈骗集团会精心造假,拍出你被虐待的视频,甚至用AI做出“撕票”的假场景,直接发给你的家人。

看着这些,家属能不吓得魂飞魄散吗?赶紧凑钱吧!以前在缅北可能敲诈你一次就完事,在柬埔寨变成了“无底洞”。

先跟你要3万美金“赎人”,好不容易凑齐了,马上又冒出“安全护送费”、“文件处理费”……一层层加码,永远没个完。

冷冰冰的数据摆在那儿:在柬埔寨园区里被关着的人,被虐待致死的几率,比缅北最猖狂的时候还高出30%。

被骗进去的不光是想着找工作的人,连带着梦想的年轻人也逃不掉。

每年竟有超100万的国人前往!这座比缅甸还可怕的国家,将对我们免签......曾因梁朝伟爆火

大学生赴柬“参会”

全身是伤,创伤性休克

有个韩国大学生小朴,抱着跨国交流的热情,被一份假的“博览会志愿者”邀请函骗到了柬埔寨。

“高薪!包吃住!没要求!”——这种诱饵专门钓那些想出国见世面的年轻人。

去年七月他满怀希望到了柬埔寨,结果根本没看到什么博览会,直接被拉到了贡布省一个假扮成别墅的诈骗窝点。

每年竟有超100万的国人前往!这座比缅甸还可怕的国家,将对我们免签......曾因梁朝伟爆火

他不肯跟着骗人?威胁立刻变成了毒打,直到把他彻底打倒。

八月的凌晨,人们在皮卡车里发现了他的尸体,满身伤痕,无声地诉说着他最后遭受的痛苦。尸检报告说,他是被打得太重,最后“创伤性休克”死亡。

一个大好青年,就这么没了。

每年竟有超100万的国人前往!这座比缅甸还可怕的国家,将对我们免签......曾因梁朝伟爆火

你可能会问:“这么可怕,为什么不跑?” 

唉,跑?哪那么容易!

每年竟有超100万的国人前往!这座比缅甸还可怕的国家,将对我们免签......曾因梁朝伟爆火

“如铁桶般的园区”

缅北的“妙瓦底”,好歹还有河有林子可以试试钻空子。

柬埔寨这边的园区,就是个密不透风的大铁桶——

很多是用废弃赌场改的,本来就到处是监控摄像头,现在更是加上了高压电网、高墙,还有真枪实弹的守卫。

每年竟有超100万的国人前往!这座比缅甸还可怕的国家,将对我们免签......曾因梁朝伟爆火

有逃出来的人回忆,连上厕所都在摄像头底下盯着!你敢求救?抓住就是扔进水牢关三天。

更惨的是,当地的有些势力跟诈骗集团是穿一条裤子的,织成了一张“保护网”。

就算你运气好翻出去了,也可能被当地的执法人员“送回去”换赏钱!数据很残酷:在柬埔寨想成功逃出来的几率不到5%,比缅北的12%低多了。

现在估计有十万到十五万外国人被关在这些地方。

网上能看到那种让人心碎的镜头——有人从飞驰的巴士车窗跳下来逃命,那份绝望和拼命,隔着屏幕都能感觉到疼。

柬埔寨诈骗园区在运输“猪仔”途中发生意外,一名“猪仔”试图从巴士窗户跳出逃生

每年竟有超100万的国人前往!这座比缅甸还可怕的国家,将对我们免签......曾因梁朝伟爆火

熟人诱骗+全球产业化”

陷阱比缅北更隐蔽

缅北骗人,主要靠简单粗暴的“高薪招聘”。柬埔寨这边的陷阱,披的是“温情”外衣。

最近救回来的46个人里,大部分都是掉进“熟人”挖的坑——老乡、朋友用“一起开餐厅”、“搞跨国创业”这些好听的名义骗过去的。

每成功骗过去一个人,“介绍人”就能拿到上万美金的好处费!

每年竟有超100万的国人前往!这座比缅甸还可怕的国家,将对我们免签......曾因梁朝伟爆火

同时,电诈这行当已经进化成一条完整的全球产业链了:

从发布虚假招聘、安排偷渡,到园区里教诈骗话术、暴力控制,环环相扣,严密得很。

所以,清醒点啊各位! 

要是有熟人突然特别热情地拉你“入股”、“创业”,或者邀请你去柬埔寨“低价游”,尤其是目的地提到西港、波贝、贡布这几个地方,千万打起十二万分精神,好好查清楚!

今年1月到10月,去柬埔寨的中国游客超过一百万,比去年多了快一半(45%)。安全这事儿,必须排在“免签方便”的前面!

每年竟有超100万的国人前往!这座比缅甸还可怕的国家,将对我们免签......曾因梁朝伟爆火

还记得电影《花样年华》结尾吗?

梁朝伟对着吴哥窟的石缝说秘密。

现在,离吴哥窟两百公里外的西港,那些诈骗园区正像野草一样疯长,高墙每天都在吞掉更多的土地。柬埔寨的美,确实震撼人心。

但在你心里痒痒想用这个免签政策,或者踏上这片土地之前,千万千万把安全放在第一位——风景永远在那里,但命只有一条。

每年竟有超100万的国人前往!这座比缅甸还可怕的国家,将对我们免签......曾因梁朝伟爆火

柬埔寨反诈避坑指南

1. 高薪招聘/创业邀约警惕“日薪500+”“跨境电商/赌场客服”“餐饮入股”等说辞,尤其避开西港、波贝、贡布等高危地区的招聘信息,哪怕是熟人介绍,也要核实公司资质和办公地址(可通过中国驻柬使馆官网查询正规企业名单)。

2. 旅游/社交陷阱拒绝陌生人以“小众景点打卡”“免费向导”为由的邀约,不搭乘无牌照突突车,不在深夜前往偏僻街区;社交平台上主动搭讪的“中文好友”,若频繁提及柬埔寨工作/旅游,一律拉黑。

3. 消费/换钱骗局景区周边的“红宝石”“抗癌灵芝”等特产切勿购买,大概率是假货;换钱只去银行或正规兑换点,拒绝街头私人兑换,付款时紧盯票面,防止假钞和“找零少额”套路。

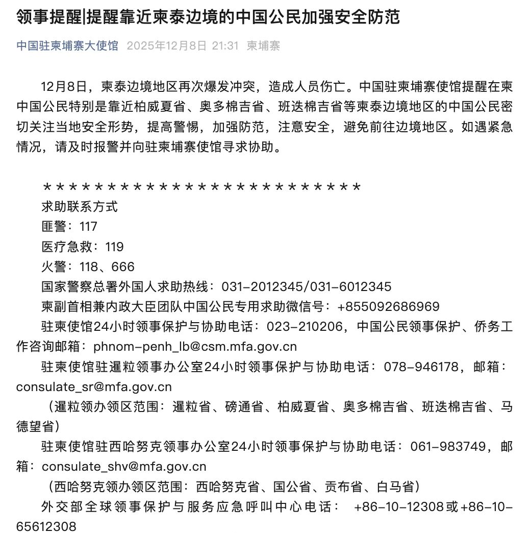
紧急求助与应对措施

每年竟有超100万的国人前往!这座比缅甸还可怕的国家,将对我们免签......曾因梁朝伟爆火